Микросхемы преобразователей фирмы MAXIM/DALLAS для питания светодиодной подсветки экранов
После появления в массовом производстве светодиодных кристаллов, излучающих в синем диапазоне спектра, появились и светодиоды, излучающие белый, голубой, синий, фиолетовый, изумрудно-зеленый и сине-зеленый свет за счет покрытия люминофором основного кристалла. Отличительная особенность этих светодиодов заключается в том, что прямое падение напряжения на них составляет около 4,7 В. Яркость и необычный свет подтолкнули разработчиков к массовому применению этих светодиодов в подсветке ЖК-дисплеев портативных устройств. Но относительно большое напряжение открытия этих светодиодов (около 4,7 В) при небольшом питающем напряжении (1,5–3 В), дало толчок к выпуску специальных микросхем преобразователей, предназначенных для стабилизации тока через эти светодиоды.
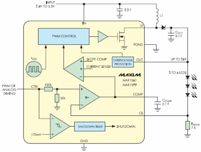
Микросхемы MAX1561/MAX1599
Микросхемы являются повышающими преобразователями и предназначены для питания стабилизированным током от батареи с напряжением 2,6–5,5 В до шести светодиодов, с падением напряжения около 4,7 В. Они применяются в системе подсветки экрана сотовых телефонов, карманных компьютеров и других мобильных устройств. Светодиоды подключаются к выходу последовательно, поэтому ток, протекающий через них, одинаков.
Соответственно и разброс в яркости свечения этих светодиодов ничтожный, и будет зависеть лишь от тщательности их заводской отбраковки. Такое решение устраняет потребность в балластных резисторах и дорогой заводской калибровке.
Принцип работы преобразователя, построенного на этих микросхемах, основан на явлении самоиндукции. Мощный ключевой транзистор периодически подключает дроссель к «земле». В момент выключения наводящаяся в дросселе ЭДС открывает диод и заряжает выходной конденсатор. Энергии, накопленной в дросселе, достаточно, чтобы при напряжении питания 2,5–5,5 В за счет ЭДС самоиндукции зарядить выходной конденсатор до 30 В. Такое напряжение необходимо, чтобы обеспечить открытие и нормальное свечение последовательно включенных светодиодов белого, синего, голубого, изумрудно- и сине-зеленого цвета. Поскольку на каждом из этих светодиодов прямое падение напряжения около 4,7 В, при меньшем напряжении они просто не откроются.
Микросхемы MAX1561/MAX1599 содержат внутренний n-канальный MOSFET, имеющий низкое сопротивление канала во включенном состоянии. Максимальное напряжение «сток затвор» — не более 30 В. Максимальный ток стока (вывод 8 LX) 1 А. Микросхемы имеют отдельный вход регулировки яркости и включения-выключения (вывод 3 CTRL) и вывод для подключения конденсатора (5 СОМР), служащего для стабилизации и задающего время мягкого запуска. Благодаря высоким рабочим частотам встроенного генератора (1 МГц; 500 кГц для MAX1599) и широтно-импульсной модуляции, в преобразователе, собранном на этих микросхемах, используется маленькая катушка индуктивности и конденсаторы небольшой емкости (и соответственно размера) на входе и на выходе. Одновременно упрощается фильтрация помех во входной цепи, и уменьшаются пульсации напряжения на выходе.
Оба устройства выпускаются в 8-выводных корпусах размером 3>3>0,8 мм типа DFN (рис. 1).
 Рис. 1. 8-выводной корпус типа DFN и цоколевка (вид сверху)
В микросхемах предусмотрена простая регулировка яркости светодиодов, а также их включение и выключение с помощью единственного входа (вывод 3 CTRL). Включение или выключение производится простой подачей логического уровня 0/1, а управление уровнем яркости осуществляется плавной регулировкой напряжения или ШИМ-сигналом. Частота сигнала (при управлении ШИМ) выбирается от 200 Гц до 200 кГц. В этом случае скважности 0% будет соответствовать выключенное состояние, скважности 100% максимальный ток. В случае аналогового управления при уменьшении напряжения на управляющем входе (вывод 3) ниже 100 мВ на время более 8,2 мс (для МАХ1561) или 16,4 мс (для МАХ1599) происходит отключение почти всех узлов микросхем, кроме узла контроля управляющего напряжения. В обоих случаях (ШИМ и управления уровнем напряжения), конденсатор плавного запуска разряжается через внутренний ключ, чтобы при новом включении обеспечить плавный запуск.
Имеющийся в составе микросхем программируемый узел мягкого запуска (рис. 2) позволяет при включении автоматически плавно поднять яркость светодиодов логическим уровнем и устраняет броски напряжения. Работа узла основана на зарядке от внутреннего источника тока внешнего времязадающего конденсатора, подключаемого к выводу 5 (COMP). Минимальная скважность рабочего цикла мощного транзистора достигается при напряжении на конденсаторе 1,25 В, а максимальная при 2,25 В.
 Рис. 2. Блок-схема преобразователей МАХ 1561/МАХ1599 и стандартная схема включения
При выключении микросхема потребляет ток менее 0,3 мкA. Однако в реальном устройстве существует еще одна цепь утечки тока (через навесные компоненты): дроссель, диод Шоттки и последовательные светодиоды. Как правило, ток утечки через закрытые светодиоды не превышает 1 мкА (если напряжение источника питания намного ниже, чем суммарное прямое падение напряжения на диоде Шоттки и всех светодиодах).
В микросхемах предусмотрена защита от перенапряжения на выходе. Она работает следующим образом: при повышении напряжения на выходе более 27 В внутренний узел блокировки принудительно закрывает мощный транзистор, одновременно разряжая конденсатор мягкого запуска. Когда напряжение на выходе падает ниже 25 В, микросхемы запускаются в режиме мягкого старта, обеспечивая плавный подъем напряжения на выходе.
Для стабилизации выходного тока (уровня яркости) в цепь за светодиодами последовательно включается токоизмерительный резистор RSENS, к которому подключается вывод 4 (CS). Рабочий ток светодиодов рассчитывается по формуле:

где Uупр. падение напряжения на токоизмерительном резисторе. Диапазон изменения Uупр. для корректной работы преобразователя находится в пределах от 0,24 до 1,62 В и зависит от номинала резистора RSENS. Номинал этого резистора выбирается исходя из максимального значения падения напряжения на нем и рассчитывается по формуле:

Номиналы конденсаторов, используемых на входе и выходе преобразователя, не критичны. На схеме указаны ориентировочные, типичные значения. Единственное условие для устойчивой работы преобразователя номинал выходного конденсатора не должен превышать номинал конденсатора мягкого запуска более чем в 10 раз.
Таблица 1. Назначение выводов микросхем МАХ 1561 и МАХ1599
№ вывода |
Обозначение |
Функция |
1 |
OUT |
вывод узла контроля выходного напряжения |
2 |
IN |
вход питающего напряжения |
3 |
CTRL |
вход управления яркостью светодиодов |
4 |
CS |
вход узла контроля тока через светодиоды (вывод подключается к токоизмерительному резистору, включенному между светодиодами и сигнальной «землей») |
5 |
СОМР |
вход для подключения конденсатора компенсации и мягкого старта; в выключенном состоянии конденсатор соединяется с «землей» |
6 |
GND |
сигнальная «земля» |
7 |
PGND |
общий вывод, «земля» |
8 |
LX |
вывод подключения дросселя |
металлизация в центре корп. со стороны выводов |
EP |
вывод подложки, «земля»; при монтаже выводы 6, 7 и подложки соединяются |
 Рис. 3. Цоколевка микросхемы МАХ1848 в различных корпусах
Индуктивность дросселя выбирается от 10 до 47 мкГн, исходя из необходимого рабочего тока, количества светодиодов и питающего напряжения.
Еще одним отличием является и то, что эти микросхемы допускают подключение дополнительной цепочки из трех светодиодов параллельно основной (рис. 4). При таком использовании номиналы Ссомр и дросселя пересчитываются в зависимости от суммарного тока светодиодов.
 Рис. 4
Микросхемы МАХ1582
Микросхемы предназначены для обеспечения подсветки основного и добавочного дисплеев различных мобильных устройств светодиодами белого цвета: основного от 2 до 4 штук и добавочного от 2 до 3. Общее число подключенных светодиодов не должно превышать шести штук. Примерами применения могут служить сотовые телефоны с двумя дисплеями.
Микросхемы МАХ1582 имеют схожие с микросхемами MAX1561 принцип работы и параметры. Но из-за наличия второго выходного канала у них предусмотрены дополнительные выводы: для коммутации и контроля светодиодов добавочного дисплея (OUT2), а также два дополнительных входа управления включением подсветки каждого из дисплеев (EN1 и EN2). При подаче высокого уровня на оба входа включаются все светодиоды.
При подаче низкого уровня на один из входов шунтируются светодиоды основного или добавочного дисплея, в зависимости от того, на какой вход подан 0. При подаче низкого уровня на оба входа микросхема переходит в режим низкого потребления тока с разрядом конденсатора мягкого запуска. Добавлен вывод сильноточного входа питания (VP), соединяемый с выводом питания (V+) (рис. 5).
 Рис. 5. Блок-схема преобразователя МАХ1582 и стандартная схема включения
Микросхемы выпускаются в 12-выводных корпусах Thin QFN-EP (рис. 6) и 16-выводных UCSP-16 с шариковыми выводами (рис. 7).
 Рис. 6. Цоколевка микросхемы МАХ1582 в 12-выводном корпусе Thin QFN-EP (вид сверху)
 Рис. 7. Цоколевка микросхемы МАХ1582 в 16-выводном корпусе UCSP-16
Таблица 2. Назначение выводов микросхемы МАХ1582
Вывод |
Обозначение |
Функция |
QFN |
UCSP |
1 |
A1 |
V+ |
вывод подачи + напряжения питания |
2 |
A2 |
VP |
сильноточный вывод подачи + напряжения питания. Соединяется с V+ |
2 |
A3 |
CTRL |
вход управления яркостью светодиодов |
4 |
A4 |
COMP |
вход для подключения конденсатора компенсации и мягкого старта. В выключенном состоянии конденсатор соединяется с «землей» |
5 |
B4 |
GND |
сигнальная «земля» |
6 |
C4 |
EN1 |
вход включения светодиодов основного дисплея |
7 |
D4 |
EN2 |
вход включения светодиодов дополнительного дисплея |
8 |
D3 |
CS |
вход узла контроля тока через светодиоды (вывод подключается к токоизмерительному резистору,
включенному между светодиодами и сигнальной «землей») |
9 |
D2 |
OUT2 |
вывод узла коммутации дополнительных светодиодов (функции узла описаны выше) |
10 |
D1 |
OUT1 |
вывод узла контроля выходного напряжения (функции узла описаны выше) |
11 |
C1 |
LX |
вывод подключения дросселя |
12 |
B1 |
PGND |
общий вывод, «земля» |
металлизация в центре корп. со стороны выводов |
- |
EP |
вывод подложки корпуса QFN, «земля»; при монтаже выводы 5, 12 и подложки соединяются |
Микросхемы конденсаторных повышающе-понижающих преобразователей с накачкой заряда МАХ1570
Компоненты предназначены для коммутации, регулировки и стабилизации яркости до 5 светодиодов подсветки ЖК-экранов в сотовых телефонах, МР3-проигрывателях, видеокамерах и других мобильных устройствах. Микросхемы питаются от источника постоянного напряжения 2,7–5,5 В и обеспечивают эффективное использование одной литий-ионной батареи, повышая ее напряжение ступенчато в 1–1,5 раза методом накачкизаряда на коммутируемых конденсаторах с последующей стабилизацией выходного тока для каждого светодиода без применения балластных резисторов. Внутренние компенсационные стабилизаторы с малыми потерями (LDO) обеспечивают максимальные токи до 30 мА с максимальным разбросом 0,3%.
Микросхема имеет встроенный узел тепловой защиты, обеспечивающий отключение нагрузки при перегреве кристалла. Рабочая частота микросхемы составляет 1 МГц. Это обеспечивает применение компонентов маленького размера и эффективную фильтрацию помех и пульсаций напряжения. Микросхемы выпускаются в 16-выводных корпусах QFN, размером 4>4 мм (рис. 8).
 Рис. 8. Цоколевка микросхемы МАХ1570 в 16-выводном корпусе типа QFN
Микросхема работает следующим образом: пока входное напряжение на выводе IN (13 контакт) больше требуемого напряжения для нормальной работы выходных стабилизаторов, узел накачки заряда работает с передаточным коэффициентом 1. Как только напряжение питания падает ниже порога, близкого к необходимому для нормальной работы LDO-стабилизаторов, узел накачки заряда переключается в режим повышения напряжения с коэффициентом 1,5. Благодаря стабилизаторам тока и емкости на выходе отсутствует переходной скачок напряжения. Яркость свечения светодиодов остается постоянной. При работе на входных напряжениях, близких к порогу переключения режимов, дребезжание при работе узла накачки заряда (1/1,5) исключается из-за наличия небольшого гистерезиса в рабочей характеристике.
С целью исключения бросков тока при запуске в микросхеме предусмотрен плавный запуск, при котором выходной конденсатор заряжается от внутреннего источника тока. Процесс продолжается, пока не откроются светодиоды. Затем запускается узел накачки заряда с коэффициентом передачи 1. Если выходного напряжения недостаточно для достижения нормальной яркости светодиодов (низкое питающее напряжение), то узел накачки переключается в режим работы с коэффициентом 1,5. В случае возникновения перегрузки или замыкания на землю выходов стабилизаторов тока плавное включение повторяется каждые 2,1 мс. Так будет происходить до тех пор, пока кристалл не нагреется до 160 °С. После этого срабатывает узел теплового отключения. Возврат в режим запуска произойдет при остывании кристалла до 20 °С.
Максимальный рабочий ток светодиодов на выводах LED1-LED5 (выводы 8-4 соответственно) устанавливается внешним сопротивлением, подключаемым между землей и выводом SET (вывод 9). Номинал этого резистора выбирается с учетом условия, что вытекающий ток из вывода SET в 230 раз меньше рабочего тока светодиодов.

где Vset величина опорного напряжения для стабилизаторов тока (0,2; 0,4; 0,6 В), задаваемого внутренним ЦАП при помощи комбинации логических уровней на входах EN1, EN2 (ножки 10 и 2 соответственно). Уровни опорного напряжения соответствуют трем градациям яркости свечения: 1/3; 2/3; полное свечение. Зависимость яркости свечения от комбинации логических уровней показана в таблице 3.
Таблица 3. Зависимость яркости свечения от комбинации логических уровней
EN1 |
EN2 |
Режим |
Выходной ток |
0 |
0 |
отключено |
0 |
0 |
1 |
вкл., ОН=0,2 В |
1/3 |
1 |
0 |
вкл., ОН=0,4 В |
2/3 |
1 |
1 |
вкл., ОН=0,6 В |
полный |
В некоторых приложениях может быть реализован и другой механизм регулировки яркости: вход EN2 используется для включения-выключения подсветки, а на вход EN1 подается ШИМ-сигнал. В этом случае яркость регулируется от 1/3 до полной мощности бесступенчато.
Может быть реализован и еще один способ бесступенчатой регулировки с помощью ШИМ: на входы EN1 и EN2 постоянно подается высокий уровень, а регулировка осуществляется подачей ШИМ-сигнала через Т-образный RC-фильтр на вывод SET. Резистор Rset при этом установлен.
Юрий Ермаков
|