|
Владимир Башкиров, представительство International Rectifier
IR21571— контроллер электронных балластов нового поколения
Современные электронные балласты объединяют в себе узлы, предназначенные для фильтрации электромагнитных помех генерируемых балластом, выпрямления сети, коррекции коэффициента мощности для входного синусоидального тока, блокировки работы при пониженном напряжении и защиты от аварийных ситуаций, управления полумостовым каскадом на ключевых элементах, и выходной каскад управления лампой. Эти балласты должны обеспечивать гибкое управление сменой режимов предварительного подогрева, поджига и запуска рабочего режима.
1. Введение
В балластах первого поколения функции управления режимами работы полумостовой схемой и защитой от аварийных ситуаций реализовывались на дискретных элементах и ИС низкой степени интеграции. Это приводило к увеличению числа элементов балласта, площади печатной платы, стоимости и снижению надежности.
В балластах второго поколения перечисленные функции интегрированы в одной ИС контроллера, программируемой с помощью навесных элементов. Помимо этого у балластов нового поколения существенно расширился перечень функций защиты от аварийных ситуаций в лампе и балласте.
Компания International Rectifier последовательно реализует программу разработки серии ИС контроллеров для электронных балластов новых поколений. Открывает ее ИС IR21571.
Этот контроллер позволил не только обеспечить полный набор функций защиты для надежной работы светильников и возможности их сертифицирования по всем современным стандартам (UL, VDE и др.), но и стал основой для последующих разработок — ИС IR2159 (ИС диммера с фазовым управлением), IR2167 (ИС контроллера балласта и корректора коэффициента мощности) и др.
Рис. 1
В настоящее время IR21571 существенно превосходит по своим возможностям конкурирующие контроллеры L6574 (STM) и MC33157 (Motorola). В табл. 1, 2 представлен сравнительный анализ функций, реализуемых как этими контроллерами так и электронными балластами на их основе. Как следует из них, IR21571 реализует на 6 функций защиты больше, чем L6574, и на 8 больше, чем МС33157. Согласно документации на эти ИС, реализация балласта требует примерно одинакового числа элементов — около 30 (сюда включены выходные каскады, ИС и программирующие элементы). Однако реализация электронных балластов на ИС L6574 и МС33157, равноценных по своим возможностям балласту на IR21571, связана с существенным увеличением числа пассивных и активных компонентов и увеличением размеров печатной платы. Это негативно влияет на цену балласта при серийном производстве и на его надежность.
Таблица 1
| Функция, реализуемая ИС |
IR21571 |
L6574 |
MC33157 |
Программированная защита балласта в конце срока службы лампы |
+ |
- |
- |
| Отключение по перегреву |
+ |
- |
- |
Программируемая защита от гашения лампы вследствие старения (brown out) |
+ |
- |
- |
| Программируемая защита от перегрузки по току |
+ |
+ |
- |
| Защита от перехода в емкостной режим работы |
+ |
- |
- |
| Авторестарт |
+ |
+ |
- |
| Микромощный режим потребления при старте |
+ |
+ |
- |
Внутренняя защита диодом Зенера от низкого напряжения питания |
+ |
+ |
+ |
Программируемое "мягкое" изменение частоты при старте |
+ |
- |
- |
| Программируемое время подогрева |
+ |
+ |
+ |
| Программируемая частота подогрева |
+ |
+ |
+ |
| Программируемое время поджига |
+ |
+ |
+ |
| Программируемая частота поджига |
+ |
+ |
+ |
Программируемая частота запуска рабочего режима |
+ |
ОС |
+ |
Программируемая пауза переключения транзисторов полумоста |
+ |
- |
+ |
Таблица 2
Функция, реализуемая балластом |
IR21571 |
L6574 |
MC33157 |
Устраняемая проблема |
Мягкий старт выходного каскада |
+ |
- |
- |
Нежелательные вспышки на лампе в начале подогрева. Снижение срока службы лампы. |
| Выключение при отсутствии поджига лампы |
+ |
+ |
+ |
Перегрузка по току, насыщение индуктора, повреждение транзисторов полумоста. |
| Выключение при открытой нити накала |
+ |
+ |
- |
Режим жесткого переключения полумоста, повреждение транзисторов полумоста. |
| Отключение по признаку окончания срока службы лампы |
+ |
- |
- |
Перегрев нити накала, оплавление стекла, повреждение транзисторов из-за больших всплексков тока в полумосте. |
| Отключение по перегреву |
+ |
- |
- |
КЗ в балласте и возгорание из-за терморазрушения компонентов. |
| Перезапуск при гашении лампы |
+ |
- |
- |
Самопроизвольное гашение лампы и сохранение этого состояния |
| Авторестарт после смены лампы |
+ |
+ |
- |
Ручной перезапуск, увеличение времени на замену. |
2. Описание
ИС IR21571 является функционально законченным программируемым контроллером электронных балластов с постоянной мощностью и быстрым запуском флюоресцентных ламп любого типа и мощности, полностью отвечающим всем современным требованиям по обеспечению надежной работы и удобству эксплуатации а также по защите ламп и самого балласта. Помимо рассмотренных выше функций, по сравнению с ИС драйвера IR2153 в IR21571 автоматически обеспечивается высокоточная установка 50-процентной скважности с помощью внутреннего Т-триггера, и имеется возможность программирования мощности на лампе. Применение IR21571 взамен IR2153 позволяет примерно на 40 % снизить количество компонентов при реализации всех функций управления и защиты и уменьшить площадь печатной платы. Программирование ИС осуществляется при помощи выбора номиналов навесных элементов. ИС IR21571 выпускается в пластмассовых 16-выводных DIP и узких планарных корпусах. Расположение выводов представлено на рис. 1, а назначение — в табл. 3.
Таблица 3
| № вывода |
Обозначение |
Назначение вывода |
| 1 |
VDC |
Вход контроля шины постоянного тока |
| 2 |
CPH |
Цепь времязадающего конденсатора подогрева |
| 3 |
RPH |
Цепи резистора частоты подогрева и конденсатора поджига |
| 4 |
RT |
Цепь времязадающего резистора генератора |
| 5 |
RUN |
Цепь резистора частоты запуска |
| 6 |
CT |
Цепь времязадающего конденсатора генератора |
| 7 |
DT |
Программирование паузы |
| 8 |
OC |
Програмирование порога перегрузки по току (CS+) |
| 9 |
SD |
Вход выключения |
| 10 |
CS |
Вход контроля тока |
| 11 |
LO |
Выход драйвера нижнего уровня |
| 12 |
COM |
Силовая и сигнальная общие точки ИС |
| 13 |
VCC |
Питание логики и драйвера нижнего уровня |
| 14 |
VB |
Плавающее питание драйвера верхнего уровня |
| 15 |
VS |
Общая высоковольтного плавающего напряжения |
| 16 |
HO |
Выход драйвера верхнего уровня |
3. Технические характеристики
См. таблицы ниже.
Абсолютные максимальные значения
| Параметр |
Min. |
Max. |
Ед. изм. |
| Обозна-чение |
Определение |
| VB |
Плавающее напряжение питания верхнего уровня |
-0.3 |
625 |
В |
| VS |
Плавающее напряжение смещения вархнего уровня |
VB-25 |
VB+0,3 |
B |
| VHO |
Плавающее напряжение выхода верхнего уровня |
VS-0,3 |
VB+0,3 |
B |
| VLO |
Плавающее напряжение выхода нижнего уровня |
-0.3 |
VCC+0,3 |
B |
| IOMAX |
Максимально допустимый выходной ток (на том или другом выходе) с учётом ёмкости Миллера МОП ПТ |
-500 |
500 |
мА |
| IRT |
Ток на выводе RT |
-5 |
5 |
мА |
| VCT |
Напряжение на выводе CT |
-0.3 |
5.5 |
B |
| VDC |
Напряжение на выводе VDC |
-0.3 |
VCC+0.3 |
B |
| ICPH |
Ток на выводе CPH |
-5 |
5 |
мА |
| IRPH |
Ток на выводе RPH |
-5 |
5 |
мА |
| IRUN |
Ток на выводе RUN |
-5 |
5 |
мА |
| IDT |
Ток на выводе задания паузы |
-5 |
5 |
мА |
| VCS |
Напряжение на выводе контроля тока |
-0,3 |
5,5 |
В |
| ICS |
Ток на выводе контроля тока |
-5 |
5 |
мА |
| IOC |
Ток на выводе порога перегрузки по току |
-5 |
5 |
мА |
| ISD |
Ток на выводе отключения |
-5 |
5 |
мА |
| ICC |
Ток питаня (Замечание 1) |
-20 |
20 |
мА |
| dV/dt |
Допустимая скорость изменеия напряжения смещения |
-50 |
50 |
B/нс |
| PD |
Мощность рассеиваемая корпусом при внешней температуре +25°С (16-выводной DIP) |
- |
1,6 |
Вт |
| PD |
Мощность рассеиваемая корпусом при внешней температуре +25°С (16-выводной SOIC) |
- |
1.25 |
Вт |
| RqJA |
Тепловое сопротивление переход/среда, DIP-16 |
- |
75 |
°C/Вт |
| RqJA |
Тепловое сопротивление переход/среда, SOIC-16 |
- |
100 |
°C/Вт |
| TJ |
Температура перехода |
-55 |
150 |
°С |
| TS |
Температура хранения |
-55 |
150 |
°С |
| TL |
Температура пайки (припоя, 10 сек) |
- |
300 |
°С |
Замечание 1. Эта ИС содержит диод Зенера (стабилитрон) между выводами VCC и COM с номинальным пробивным напряжением 15,6 В. Примите к сведению, что этот вывод источника должен управляться иточником постоянного тока с низким импедансом с напряжением больше, чем VCLAMP, заданном в разделе Электрические характеристики.
Рекомендуемые условия эксплуатации
| Параметр |
Min. |
Max. |
Ед. изм. |
| Обозна-чение |
Определение |
| VBS |
Плавающее напряжение питания верхнего уровня |
VCC-0,7 |
VCLAMP |
В |
| VS |
Напряжение смещения источника верхнего уровня в устойчивом состоянии |
-3 |
600 |
В |
| VCC |
Напряжение питания |
VCCUV+ |
VCLAMP |
В |
| ICC |
Ток питания |
Замечание 2 |
10 |
мА |
| VDC |
Напряжение на выводе VDC |
0 |
VCC |
B |
| CT |
Ёмкость на выводе CT |
220 |
- |
пкф |
| RDT |
Сопротивление задания паузы |
1 |
- |
кОм |
| ROC |
Сопротивление задания порога перегрузки по току (CS+) |
- |
50 |
кОм |
| IRT |
Ток на выводе Rt (замечание 3) |
-500 |
-50 |
мкА |
| IRPH |
Ток на выводе RPH (замечание 3) |
0 |
450 |
мкА |
| IRUN |
Ток на выводе RUN(замечание 3) |
0 |
450 |
мкА |
| ISD |
Ток на выводе отключения (замечание 3) |
-1 |
1 |
мА |
| ICS |
Ток на выводе контроля тока |
-1 |
1 |
мА |
| TJ |
Температура перехода |
-40 |
125 |
°С |
Замечание 2. Должна быть обеспечена величина тока через вывод VCC, достаточная для возможности стабилизации напряжения на этом выводе внутренним диодом Зенера с напряжением 15,6 В.
Замечание 3. Поскольку вход RT является источником тока, управляемым напряжением, полный ток через выводRT является суммой всех токов параллельно соединенных источников тока, подсоединенных к этому выводу. Для обеспечения оптимальной характеристики токового зеркала генератора этот полный ток должен быть обеспечен в диапазоне от 50 до 500 мкА. Во время режима подогрева полный ток, вытекающий из вывода RT, состоит из ттока через вывод RPH плюс ток, относящийся к резистору RT. Во время режима запуска полный ток через вывод RT состоит из тока через вывод RUN плюс ток, относящийся к резистору RT.
Электрические характеристики
VCC = VBS = VBIAS = 15±0,25 B, RT = 40,0 кОм, СТ = 470 пкФ, выводы RPH и RUN не задействованы, VCPH = 0 B, RDT = 6,1 кОм, ROC = 20,0 кОм, VSC = 0,5 D, VSD = 0B, CL = 1000 пкФ, если не оговорены другие условия.
| Параметр |
ТА = 25°С |
Ед. изм. |
Режим измерения |
| Обозна-чение |
Определение |
Мин. |
Тип. |
Макс. |
| Характеристики питания |
| VCCUV+ |
Порог источника VCC по низкому напряжению при нарастании напряжения |
- |
11.4 |
- |
|
VCC нарастает от 0 В |
| VUVHYS |
Гистерезис источника VCC при блокировке низкого напряжения |
- |
1.8 |
- |
|
|
| IQCCUV |
Ток покоя в режиме блокировки по низкому напряжению питания |
- |
150 |
- |
мКА |
VCC<VCCUV- |
| IQCCFLT |
Ток покоя в режиме блокировки отказа |
- |
200 |
- |
мкА |
SD = 5B, CS=2B, или Tj>TSD |
| IQCC |
Ток питания VCC |
- |
3.8 |
- |
мА |
RT не подключен, СТ подключен к СОМ |
| IQCC50k |
Ток питания VCC, f=50 кГц |
- |
4.5 |
- |
мА |
RT=36 кОм, RDT=5,6 кОм, СТ=220 пкФ |
| VCLAMP |
Напряжение стабилизации VCC диодом Зенера |
- |
15.6 |
- |
В |
ICC=10 мА |
| Характеристики источника с плавающим выходом |
| IQBSO |
Ток покоя источника VBS |
- |
0 |
- |
мкА |
VHO = VS |
| IQBS1 |
Ток покоя источника VBS |
- |
30 |
- |
мкА |
VHO = VB |
| VBSMIN |
Минимум напряжения VBS требуемого для надежной работы выхода HO |
- |
4 |
5 |
B |
|
| ILK |
Ток утечки источника смещения |
- |
- |
50 |
мкА |
VB = VS = 600 D |
| Характеристики входа/выхода генератора |
| fOSC |
Частота генератора |
- |
30 |
- |
кГц |
RT=32 кОм, RDT=6,1 кОм, СТ=470 пкФ |
| |
|
- |
100 |
- |
кГц |
RT=6,1 кОм, RDT= 6,1 кОм, СТ=470 пкФ |
| df/dV |
Стабильность частоты от напряжения |
- |
0.5 |
- |
%/В |
VCCUV+<VCC<15 B |
| df/dT |
Температурная стабильность частоты |
- |
0.02 |
- |
%/С |
-40°С<Tj<125°C |
| d |
Скважность |
|
50 |
|
% |
|
| VCT+ |
Верхний порог изменения напряжения на Ст |
- |
4 |
- |
В |
|
| VCT- |
Нижний порог изменения напряжения на Ст |
- |
2 |
- |
В |
|
| VCTFLT |
Напряжение на выводе СТ в режиме блокировки отказа |
- |
0 |
- |
мВ |
SD=5 B, CS=2 B, или Tj>TSD |
| VRT |
Напряжение на выводе RT |
- |
2 |
- |
B |
|
| VRTFLT |
Напряжение на выводе RT в режиме блокировки отказа |
- |
0 |
- |
В |
SD=5 B, CS=2 B, или Tj>TSD |
| tdlo |
Пауза на выходе LO |
- |
2 |
- |
мкс |
|
| tdho |
Пауза на выходе HO |
- |
2 |
- |
мкс |
|
| dtd/dV |
Стабильность паузы от напряжения |
|
0.5 |
|
%/В |
VCCUV+<VCC<15 B |
| Характеристики подогрева |
| dtd/dT |
Температурная стабильность паузы |
|
0.02 |
|
%/С |
-40°С<Tj<125°C |
| ICPH |
Зарядный ток на входе CPH |
0.85 |
1 |
1.15 |
мкА |
VCPH=0 B |
| VCPHIGN |
Пороговое напряжение на выводе CPH в режиме поджига |
- |
4 |
- |
|
|
| VCPHRUN |
Пороговое напряжение на выводе CPH в режиме запуска |
- |
5.15 |
- |
В |
|
| VCPHCLMP |
Напряжение фиксации на выводе CPH |
- |
7.6 |
- |
B |
ICPH=1 мА |
| VCPHFLT |
Напряжение на выводе CPH в режиме блокировки отказа |
- |
0 |
- |
мВ |
SD=5 B, CS=2 B, или Tj>TSD |
| Характеристики сигнала на выводе RPH |
| IRPHLK |
Ток утечки открытой цепи на выводе RPH |
- |
0.1 |
- |
мкА |
VRPH=5 B, VPH=6 B |
| VRPHFLT |
Напряжение на выводе RPH в режиме блокировки отказа |
- |
0 |
- |
мВ |
SD=5 B, CS=2 B, или Tj>TSD |
| Характеристики сигнала на выводе RUN |
| IRUNLK |
Ток утечки открытой цепи на выводе RUN |
- |
0.1 |
- |
мкА |
VRUN= 5 B |
| VRUNFLT |
Напряжение на выводе RUN в режиме блокировки отказа |
- |
0 |
- |
мВ |
SD=5 B, CS=2 B, или Tj>TSD |
| Характеристики схемы защиты |
| VSD+ |
Пороговое напряжение на выводе отключения по нарастающему напряжению |
- |
2 |
- |
В |
|
| VSDHYS |
Гистерезис порога на выводе отключения |
- |
150 |
- |
мВ |
|
| VCS+ |
Пороговое напряжение схемы контроля перегрузки по току |
- |
1 |
- |
В |
|
| VCS- |
Пороговое напряжение контроля недогрузки по току |
0.15 |
0.2 |
0.25 |
В |
|
| fCS |
Задержка срабатывания схемы контроля перегрузки по току |
- |
160 |
- |
нс |
Задержка от CS до LO |
| VDC+ |
Верхний порог входа контроля низкого напряжения шины/выпрямленной сети |
- |
5.15 |
- |
В |
|
| VDC- |
Нижний порог входа контроля низкого напряжения шины/выпрямленной сети |
- |
3 |
- |
В |
|
| TSD |
Температура выключения по перегреву перехода |
- |
150 |
- |
°С |
Замечание 4 |
| Выходные характеристики драйвера затвора |
| VOL |
Выходное напряжение верхнего уровня |
|
0 |
100 |
мВ |
IO=0 |
| VOH |
Выходное напряжение нижнего уровня |
|
0 |
100 |
|
VBIAS - VO, IO=0 |
| tr |
Время нарастания при включении |
|
85 |
150 |
нс |
|
| tf |
Время спада при выключении |
|
45 |
100 |
|
|
Замечание 4. При обнаружении состояния перегрева (Tj>175°C) ИС защелкивается. Чтобы произвести переустановку этой защелки при блокировке отказа, на выводе SD должен быть установлен высокий, а затем низкий уровень, или напряжение источника VCC ИС должно быть уменьшено до уровня ниже порогового уровня блокировки по низкому напряжению (VCCUV-).
4. Типовая схема включения и порядок работы
Типовая схема включения IR21571 для варианта балласта с одной люминесцентной лампой приведена на рис. 2. Функциональная схема ИС представлена на рис. 3.
Рис. 2. Схема включения IR21571
Рис. 3. Функциональная схема IR21571
Для обеспечения быстрого старта флуоресцентных ламп в ИС IR21571 используется последовательность управляющих сигналов, показанная на рис. 4. Это позволяет обеспечить снижение частоты генерации при смене режимов работы — старта, подогрева, поджига, запуска. Подобный закон изменения частоты рекомендуется для ламп таких типов, где частота поджига находится слишком близко от частоты запуска для обеспечения надежного зажигания лампы при всех допусках на производимые компоненты резонансного LC контура.
Рис. 4. Последовательность управления в IR21571
Для управления ИС в режимах старта, подогрева, поджига и запуска рабочего режима используются выводы 2–7. Функционирование ИС в этих режимах происходит следующим образом.
Режим старта
ИС запитывается выпрямленным напряжением сети, которое подается на вход VCC через пусковой резистор Rsupply. Во время запуска, когда напряжение на контакте VCC не превышает порог блокировки нарастающего пониженного напряжения 11,4 В ИС блокирована по пониженному напряжению и работает в режиме микромощного потребления. Этот режим позволяет использовать пусковой резистор малой мощности с большим номиналом. При достижении порога блокировки и при отсутствии неисправностей включается генератор, управляющий работой драйвера МОП-транзисторов полумоста.
Когда в полумосте начинают генерироваться колебания, конденсатор Сsnubber и диоды D1, D2 образуют контур демпфирования зарядового насоса, который ограничивает время нарастания и спада на выходе полумоста и обеспечивает ток зарядки конденсатора Сvcc, необходимый для поддержания на нем напряжения, примерно равного напряжению на выводе VCC (15,6 В). Номиналы Rsupply и Сvcc выбираются таким образом, что генератор включается только после завершения переходного процесса повышения напряжения на шине питания. Это делается для исключения преждевременного поджига непрогретой лампы при наличии возможных бросков напряжения во время режима старта.
Генератор является центральным узлом ИС IR21571, и по схеме аналогичен генераторам многих ИС ШИМ-регуляторов напряжения. Функциональная схема этого узла ИС с присоединенными внешними элементами показана на рис. 5.
Рис. 5. Функциональная схема узла генератора
Напряжение на времязадающем конденсаторе Ст имеет пилообразную форму, где нарастающий участок определяется током на выводе RT, а ниспадающий — резистором задания паузы RDT. Пауза может быть запрограммирована этим резистором с учетом величины конденсатора Ст по графикам на рис. 6. Вывод Rт соединен со внутренним источником тока, управляемым напряжением. Напряжение в нем отрегулировано на уровень 2 В. Для обеспечения линейной зависимости между током через вывод RT и зарядным током конденсатора Ст величина тока через вывод RT должна находиться в диапазоне от 50 до 500 мкА. Во время режима старта рабочая частота определяется параллельной комбинацией RPH, RSTART и Rт с учетом величин СSTART, Ст и Rт. Эта частота обычно выбирается так, чтобы мгновенное значение напряжения на лампе во время первых нескольких циклов работы не превзошло потенциал поджига лампы. Как только напряжение на конденсаторе СSTART возрастет до уровня напряжения на выводе RТ, выходная частота экспоненциально уменьшится до частоты подогрева.
Рис. 6. Зависимость времени паузы от величины RDT
Режим подогрева
По завершении режима старта ИС переходит в режим предварительного подогрева. В этом режиме должен быть обеспечен ток, который адекватно нагревает нить накала до правильной величины температуры эмиссии лампы в течение определенного времени.
Из-за разбросов параметров ламп и отличия в смесях материалов покрытий нитей накала у различных производителей величина тока подогрева обычно подбирается экспериментально и проверяется во время ресурсных испытаний балласта. Для исключения преждевременного поджига непрогретой лампы, ведущего к снижению срока службы, максимальное напряжение на ней в режиме подогрева должно быть меньше минимально возможного напряжения, необходимого для поджига.
Это напряжение зависит от частоты, температуры окружающей среды и расстояния до ближайшей точки с нулевым потенциалом (арматура крепления лампы).
В режиме подогрева лампа еще не находится в проводящем состоянии, но генератор уже запущен, и сигнал с выхода полумоста подается на резонансный контур, образованный последовательно соединенными индуктивностью LRES и емкостью СRES.
Частота генерации в этом режиме поcтоянна по величине и определяется параллельной комбинацией Rрн и Rт с учетом Ст и RDT. Она выбирается так, чтобы произошел достаточный прогрев нитей накала лампы. Типовой желаемой величиной отношения сопротивления прогретой и холодной нитей накала для обеспечения максимального срока службы лампы является отношение 4,5:1. Время подогрева программируется выбором номинала конденсатора Срн, заряжаемого током 1 мкА от внутреннего источника тока до порогового напряжения 4 В внутренней защелки, связанной со входом СРН.
Время подогрева и величина Срн связаны соотношением
tPH = 4 * 106 * CPH.
Режим поджига
При увеличении напряжения на Срн до 4 В и срабатывания внутренней защелки внутренний транзистор с открытым стоком, связывающий вывод RPH с общим проводом, выключается. ИС переходит в режим поджига. В этом режиме лампа также еще не находится в проводящем состоянии. Задачей этого режима является обеспечение высокого напряжения поджига лампы. Напряжение на выводе RPH экспоненциально возрастает до потенциала на выводе RT, а выходная частота экспоненциально снижается до минимального значения. Скорость снижения частоты определяется постоянной времени Rрн.СRAMP. Во время этого снижения частоты напряжение на лампе увеличивается по мере того, как частота приближается к резонансной частоте цепи LRESCRES до тех пор, пока оно не превысит напряжения поджига и не произойдет поджиг лампы (рис. 7). Последующее резкое снижение напряжения на лампе свидетельствует о том, что ее поджиг произошел. Напряжение на входе СРН продолжает расти и после поджига лампы. Это означает, что частота все еще падает до достижения минимального значения частоты поджига. Эта минимальная частота соответствует абсолютному максимуму напряжения поджига, необходимому для поджига лампы при любых условиях эксплуатации. При повышении напряжения на конденсаторе Срн до 5,15 В срабатывает вторая внутренняя защелка, и режим поджига завершается. Поскольку режим подогрева прекращается в момент достижения на входе СРН уровня 4 В, а режим поджига — при достижении 5,15 В на том же входе, то время окончания режима поджига всегда на 25 % больше времени окончания режима подогрева.
Рис. 7. Напряжение на нити накала лампы во время подогрева (preheat), поджига (ignition) и запуска (run)
Режим запуска рабочего режима
После срабатывания второй защелки включается транзистор с открытым стоком, связанный с выводом RUN, и ИС переходит в режим запуска рабочего режима.
Задачей этого режима является обеспечение на лампе рекомендуемых производителем мощности и напряжения. Лампа находится в проводящем состоянии, и контур нагрузки представляет собой последовательное соединение LRES с параллельно включенными СRES и сопротивлением лампы. После включения транзистора с открытым стоком частота определяется номиналами конденсатора Ст и параллельно соединенных резисторов RRUN, Rт. Таким образом, рабочая частота является функцией сопротивления параллельно соединенных RRUN и Rт, а это означает, что мощность на лампе может быть запрограммирована выбором номинала RRUN. Рисунок 8 иллюстрирует зависимость рабочей частоты от эффективной величины сопротивления Rт (сопротивления параллельно соединенных резисторов).
Рис. 8. Зависимость частоты генерации от эффективной величины Rт
5. Реализация функций защиты и авторестарта
Для реализации этих функций используются 4 вывода ИС (рис. 9). Это выводы — VDC (контроль шины постоянного тока), SD (выключение без защелки), CS (выключение с защелкой), ОС (программирование порога CS+).
Рис. 9. Функциональная схема узла защиты и авторестарта с внешними подсоединенными компонентами
Контроль напряжения шины постоянного тока
Напряжение на шине постоянного тока контролируется на выводе VDC с использованием внешнего резистивного делителя и внутреннего компаратора с гистерезисом. После подачи питания на ИС для запуска генератора необходимо выполнение трех условий:
- напряжение на выводе VCC должно достичь порога нарастающего напряжения блокировки по пониженному напряжению (11,5 В);
- напряжение на выводе VDC должно достичь 5,1 В;
- напряжение на выводе SD должно быть ниже уровня примерно 1,85 В.
Если при нормальной работе произошло снижение напряжения на шине постоянного тока или прекратится подача силового питания на балласт, напряжение на шине упадет прежде, чем на выводе VCC (имея в виду, что вывод VCC питается от зарядового насоса с вывода выходного полумостового каскада). В этом случае напряжение на выводе VDC выключит генератор, защищая таким образом силовые транзисторы от возможного рискованного режима жесткого переключения. На внутреннем компараторе, следящем за напряжением на выводе VDC, установлен гистерезис примерно 2 В, для того чтобы предусмотреть изменения напряжения на шине постоянного тока при различных ситуациях в нагрузке. Когда напряжение на шине постоянного тока восстанавливается, ИС стартует с начального участка последовательности управления, как показано на рис. 10.
Рис. 10. Отказ на выводе VDC и авторестарт
Контроль наличия лампы и авторестарт
Вывод SD используется для реализации как функций выключения без защелкивания, так и для автоматического рестарта. Вывод SD обычно должен быть соединен с внешним контуром, который обнаруживает наличие лампы (или ламп). Пример схемы для одной лампы показан на рис. 11. Если напряжение на выводе SD достигает 2 В (приблизительно 150 мВ гистерезиса добавлено для повышения устойчивости к шумам), сигнализируя или о выходе из строя, или об удалении лампы, генератор переходит в нерабочее состояние, на обоих выходах драйвера затвора устанавливается низкий уровень, и ИС переходит в режим микромощного потребления. Как только вышедшая из строя лампа будет заменена, а новая лампа — вставлена в гнезда, потенциал на выводе SD вернется к первоначальному значению (около нуля). При этих условиях сигнал переустановки заставит ИС стартовать снова с начального участка последовательности управления, как показано на временной диаграмме на рис. 12. Таким образом, при удалении и замене лампы балласт автоматически снова включает лампу должным образом, максимизируя срок службы лампы и минимизируя перегрузки силовых МОП- или IGBT-транзисторов.
Рис. 11. Схема контроля наличия лампы (затенена)
Рис. 12. Отказ на выводе SD и авторестарт
Контроль тока и защита полумоста
Вывод CS обычно соединен с резистором в истоке нижнего силового МОП-транзистора (рис. 13). Он используется для обнаружения таких отказов, как отсутствие поджига лампы, перегрузка по току при нормальной работе, режим жестого переключения, отсутствие нагрузки и работа ниже точки резонанса. Если обнаруживается любой из этих отказов, происходит защелкивание, генератор переходит в нерабочий режим, на выходах драйвера устанавливаются низкие уровни и ИС переходит в режим микромощного потребления. Функции обнаружения отказов на выводе CS реализуются в каждом цикле работы для обеспечения максимальной надежности балласта. Для определения наличия условий перегрузки по току, отсутствия поджига и жесткого переключения предусмотрена внешняя программируемая установка в конце времени подогрева порога CS+ по нарастающему напряжению. Уровень этого порогового значения по нарастающему сигналу определяется величиной резистора Rос. Величина резистора Rос определяется по формуле:
Рис. 13. Схема контроля тока полумоста
Для определения условий недогрузки по току или работы ниже точки резонанса предусмотрен порог CS– по снижающемуся напряжению на уровне 0,2 В при переходе в режим запуска. Обнаружение этого порога CS– синхронизировано с нижним уровнем сигнала на выходе LO. Восстановление после таких условий отказа выполняется путем изменения уровня сигнала либо на выводе SD, либо на выводе VCC. Когда лампа удалена, потенциал на выводе SD становится высоким, и ИС остается в незащелкнутом состоянии. Замена лампы вызывает снова снижение потенциала на выводе SD, побуждая к повторению последовательности старта (рис. 14). Защелка в режиме отказа может быть также установлена сигналом блокировки по пониженному напряжению, если напряжение на выводе VCC снижается ниже порогового пониженного напряжения.
Рис. 14. Авторестарт после смены лампы
6. Рекомендации по проектированию балласта
Определение координат рабочих точек
Частоты генерации для режимов подогрева, поджига и запуска определяются по формулам:
где: Uin — амплитуда входного напряжения прямоугольной формы [B]. Uph — амплитуда напряжения подогрева [B].
Uign — амплитуда напряжения зажигания лампы [B].
Соответствующая этому напряжению амплитуда тока поджига в контуре, которая определяет максимальные значения тока в индуктивности LRES и ключах полумостовой схемы.
Iph — амплитуда тока подогрева нити накала [A]. LRES — индуктивность выходного каскада [Гн]. СRES — емкость выходного каскада [Ф]. R — линеаризованное сопротивление лампы.
Prun — мощность запуска лампы. Urun — амплитуда напряжения запуска лампы.
Определение номиналов элементов выходного каскада и элементов, прогграммирующих работу ИС.
Величина LRES из условия передачи мощности на лампу определяется по формуле:
где h — кпд выходного каскада.
Величину СRES рекомендуется выбирать такой, чтобы частота подогрева была выше частоты поджига не менее, чем на 5 кГц, а ток и напряжение поджига не превосходили максимально допустимой величины.
Номиналы элементов, программирующих работу ИС определяются по формулам:
[Ф]
[Ом]
[Ом]
[Ф]
[Ом]
Если конечная частота запуска рабочего режима должна быть выше частоты поджига, то может быть введен резистор Rrun, подключенный после поджига параллельно резистору Rт, чем достигается повышение частоты при переходе в режим запуска.
Балластный резистор Rsupply может иметь большой номинал (в разработках IR 390 кОм) и мощность 0,25 Вт.
Байпасный конденсатор Сvcc должен иметь низкие потери и устанавливаться в непосредственной близости от выводов VCC и СОМ. Его номинал должен быть по крайней мере в 2500 раз больше входной емкости (Сiss) ключей полумоста. Он может быть заменен на параллельно соединенные электролитический конденсатор и шунтирующий керамический конденсатор с малым номиналом.
Подсоединение вывода СОМ к силовой общей
Как узел управления нижним ключом, так и драйвер нижнего уровня заземлены на этот вывод внутри ИС. Вывод СОМ должен быть подсоединен на печатной плате к нижнему выводу токочувствительного резистора (шунта) в цепи истока силового МОП транзистора нижнего уровня при помощи отдельного проводника, как показано на рис. 15. Кроме того, общие точки времязадающих компонентов и разделительного конденсатора Сvcc должны быть присоединены к выводу СОМ напрямую, а не при помощи отдельных клемм или отдельных проводников на печатной плате к прочим заземляющим проводникам на плате.
Рис. 15. Расположение проводников на печатной плате при подсоединении к выводу COM
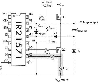
Реализация бутстрепного источника
Питание обычно подается на верхний контур ИС с помощью простого зарядового насоса от вывода VCC, как показано на рис. 16.
Рис. 16. Типовая схема бустрепного питания при помощи зарядового насоса с выхода полумоста через вывод VCC (затенена)
Высоковольтный бутстрепный диод с быстрым восстановлением Dвоот подсоединен между выводами VCC (анод) и VB (катод), а бутстрепный конденсатор Своот подсоединен между выводами VB и VS. Во время переключения полумоста, когда МОП-транзистор Q2 включен, а Q1 выключен, Сboot заряжен от конденсатора Сvcc через бутстрепный диод Dboot и ключ Q2. Соответственно, когда Q2 выключен а Q1 включен бутстрепный конденсатор (напряжение на котором «плавает» на уровне напряжения источника верхнего МОП-транзистора) является источником питания контура верхнего драйвера затвора. Поскольку ток покоя в этом контуре очень мал (типовое значение 45 мкА во включенном состоянии), основная часть падения напряжения на выводе VBS при включенном Q1 происходит из-за передачи заряда от бутстрепной емкости к затвору силового МОП-транзистора. Бутстрепный конденсатор должен иметь низкие потери и быть расположен в непосредственной близости от выводов VB и VS. Минимальная величина его должна быть больше по крайней мере в 50 раз полной входной емкости (Сiss) управляемого силового МОП- или IGBT-транзистора. Кроме того вывод VS должен быть соединен напрямую с истоком верхнего МОП-транзистора.
Заключение
В силу своих преимуществ ИС IR21571 может стать одним из основных контроллеров современных серийных высоконадежных электронных балластов. Помимо рассмотренной типовой схемой включения, этот контроллер может быть применен в распространенных схемах с последовательным, параллельным и комбинированным соединением ламп.
Для облегчения освоения практического использования IR21571 компания International Rectifier предлагает разработчикам практические схемы таких балластов, а также демонстрационные балласты и программу автоматизированного расчета балластов, использующих эту ИС.
Литература
- IR21571. Fully integrated ballast control IC, International Rectifier, 13.07.1999
- T.Ribarich, J.Ribarich A new procedure for high-frequency electronic ballast design, in IEEE-IAS Conf.Rec.,1998.
irmoscow@online.ru
|